合计3.02亿元!农业银行、建设银行、中信银行、兴银理财被罚
北京商报讯(记者 李海颜)12月1日,国家金融监督管理总局公布多则罚单,农业银行、建设银行、中信银行、兴银理财等机构被罚,合计处罚金额达3.02亿元。
其中,中信银行罚款项数和金额最多,罚单显示,该行因违反高管准入管理相关规定;关联贷款管理不合规;绩效考核不符合规定;重大关联交易信息披露不充分;统一授信管理不符合要求;内审人员配置不足;案件防控工作落实不到位;贷款风险分类不准确;并购贷款“三查”失职;违规发放并购贷款收购保险公司股权;发放大量贷款代持本行不良;流动资金贷款业务未严格执行贷款“三查”要求;贷款资金用作归还本行理财融资;固定资产贷款第一还款来源调查不实;贴现资金直接转回出票人账户;发放贷款偿还银行相关垫款;批量转让不良资产未严格遵守真实转让原则等五十六项主要违法违规事实,被罚没合计22475.18万元,其中对中信银行总行罚款15242.59万元、没收违法所得462.59万元,对分支机构罚款6770万元。
中信银行对此回应表示,此次处罚所涉问题均发生在2019年及以前年度,该行已根据监管意见,全部完成整改,并对相关责任人进行了严肃处理,后续将坚守风险底线,筑牢内控防线,强化全面风险管理。

建设银行因单个网点在同一会计年度内与超过3家保险公司开展保险业务合作;违规通过储蓄柜台销售投资连结型保险产品;代销利益不确定的保险产品未按规定提供完整合同材料;未将超过规定年龄客户的保单材料转至保险公司核保并出单,且销售的部分保险产品属于保单利益不确定型;向客户销售高于其风险承受能力的保险产品;代销公募基金产品违规采用低风险评级;无资格人员销售基金产品;违规代销非持牌机构发行的私募基金产品;违规代销开发商或其控股股东不具备二级及以上房地产开发资质的房地产信托产品;资金用途监控不到位,信贷资金违规购买建设银行代销的基金、信托、资管及自营理财产品;违规为风险承受能力不达标的客户办理代理上海金交所交易业务;未按规定提前公示即调高代理上海金交所现货延期业务手续费;个人账户贵金属业务不符合客户适当性要求;违规收取个人客户唯一账户年费和小额账户管理费;对分支机构执行小微企业查询与补单费优惠政策管控不到位;内部控制不力,导致部分分支机构对总行减免优惠措施执行不到位;对部分分支机构违规收取小微企业财务顾问费管控不到位;违反质价相符原则收取财务顾问费十八项主要违法违规事实,被没收违法所得并处罚款合计3791.879382万元。其中,总行2041.879382万元,分支机构1750万元。

展开全文
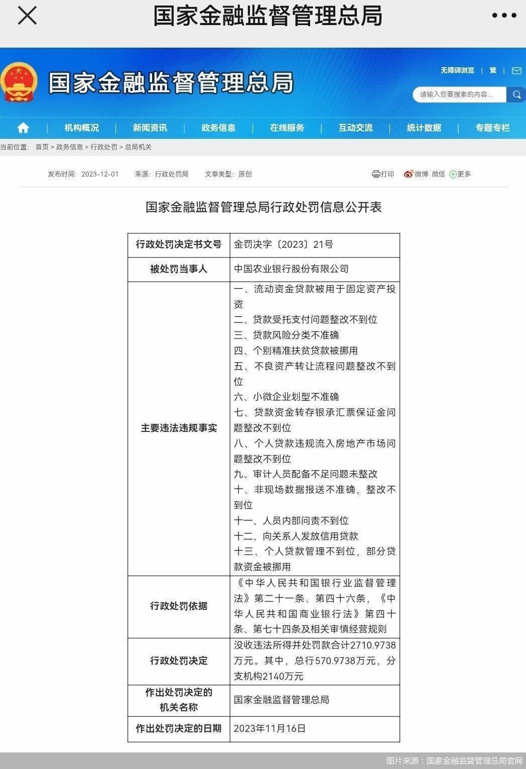
农业银行因流动资金贷款被用于固定资产投资;贷款受托支付问题整改不到位;贷款风险分类不准确;个别精准扶贫贷款被挪用;不良资产转让流程问题整改不到位;小微企业划型不准确;贷款资金转存银承汇票保证金问题整改不到位;个人贷款违规流入房地产市场问题整改不到位;审计人员配备不足问题未整改;非现场数据报送不准确,整改不到位;人员内部问责不到位;向关系人发放信用贷款、个人贷款管理不到位,部分贷款资金被挪用十三项主要违法违规事实,被没收违法所得并处罚款合计2710.9738万元。其中,总行570.9738万元,分支机构2140万元。

兴银理财则因理财产品之间进行利益输送;开放式公募理财产品持有高流动性资产比例不达标;同业理财产品压降不到位;未按规定开展理财业务内部审计;内控管理不到位,多数人员异地办公;短期定期开放式理财产品投资资产违规使用摊余成本计量;理财产品参与金交所业务存在违规问题;资管产品购买理财产品后导致出现多层嵌套八项主要违法违规事实,被罚款合计1240万元。







评论